Pathway fournit de nouvelles informations sur la façon dont les cils à la surface des cellules se décomposent avant la division
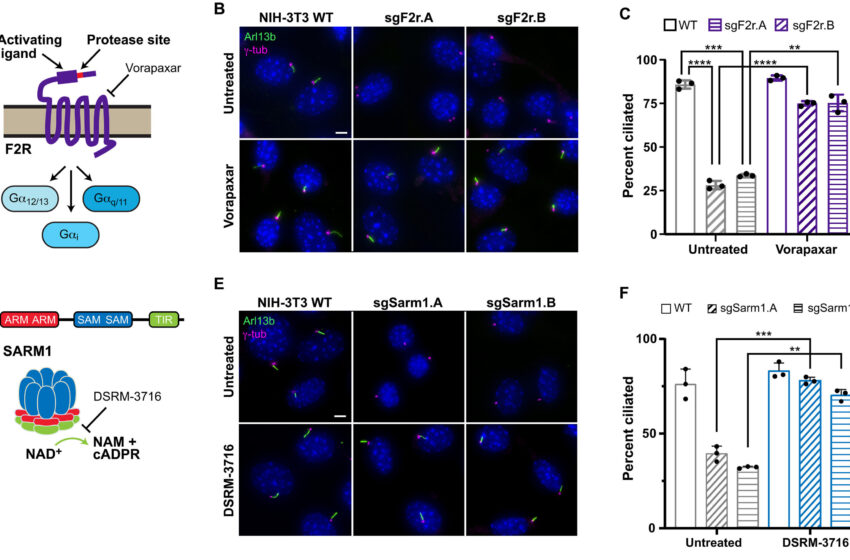
La surexpression de F2R ou SARM1 induit le désassemblage des cils. (A) Illustration de F2R mettant en évidence son activation, son inhibition par le vorapaxar et sa signalisation via les protéines G. (B) Les cellules parentales NIH-3T3 et les cellules transduites avec les sgRNA F2r CRISPRa ont été privées de sérum pendant 24 heures, suivies d’une analyse par immunofluorescence des cils (Arl13b) et des centrioles (γ-tubuline (γ-tub)). Lorsque cela est indiqué, les cellules ont été traitées avec 6 µM de vorapaxar pendant une privation de sérum. (C) Quantification de la ciliation de (B). Les barres montrent les moyennes de N = 3 répétitions indépendantes (N > 75 cellules chacune). (D) Schéma de SARM1, y compris le domaine NADase TIR qui clive NAD+ pour produire du nicotinamide (NAM) et du cADPR. (E) Analyse de la ciliation dans les lignées cellulaires NIH-3T3 comme dans (A). Lorsque cela est indiqué, les cellules ont été traitées avec 30 µM de DSRM-3716 pendant une privation de sérum. (F) Quantification de la ciliation de (E). Les barres montrent les moyennes de N = 3 répétitions indépendantes (N > 80 cellules chacune). Crédit: Avancées scientifiques (2025). DOI : 10.1126/sciadv.aeb7238
Dans de nombreuses cellules du corps humain, des protubérances ressemblant à des poils, appelées cils, agissent comme des antennes, permettant aux cellules de recevoir des signaux de leur environnement et d’autres cellules. Au fur et à mesure que les cellules grandissent et se divisent, chaque cil doit d’abord se former sur le corps cellulaire, puis se désassembler – ou se décomposer en se détachant ou en se raccourcissant – avant que la cellule ne se divise.
De nombreux gènes impliqués dans la formation des cils ont déjà été étudiés et les mutations de ces gènes sont connues pour provoquer une multitude de troubles pédiatriques, ou ciliopathies, qui ont un impact sur la formation de systèmes corporels comme le squelette, le cœur et le cerveau.
Cependant, les scientifiques savent peu de choses sur les gènes qui jouent un rôle dans le désassemblage des cils, ainsi que sur l’impact des défauts du processus sur le corps.
Dans une nouvelle étude, une équipe de recherche de Yale a identifié une série de gènes qui constituent une voie responsable du désassemblage des cils primaires (un type de cils uniques et immobiles trouvés dans certaines cellules) et, lorsqu’ils sont défectueux, peuvent être liés à un trouble neurologique appelé dysplasie corticale focale.
Les résultats sont publiés dans Avancées scientifiques.
“Notre objectif était d’utiliser de nouvelles technologies génomiques pour aborder systématiquement la question du désassemblage des cils”, a déclaré David Breslow, professeur agrégé de biologie moléculaire, cellulaire et développementale à la Faculté des arts et des sciences de Yale, et auteur correspondant de l’étude. “Nous avons découvert des aspects fondamentaux du fonctionnement des cellules qui n’avaient pas été bien compris, ainsi qu’un nouveau lien potentiel avec une maladie qui pourrait nous aider à comprendre ses causes et ses stratégies thérapeutiques.”
L’étude du désassemblage des cils pourrait conduire à de meilleures thérapies pour les maladies neurologiques, ainsi que pour d’autres affections, notamment le cancer, auxquelles la dégradation anormale des cils pourrait contribuer.
Auparavant, a déclaré Breslow, les membres de son laboratoire ont commencé à utiliser CRISPR (“répétitions palindromiques courtes et régulièrement espacées en cluster”), une technologie d’édition de gènes, pour identifier les gènes nécessaires aux cellules pour construire des cils primaires. Pour ce faire, ils ont neutralisé (inhibé) la fonction de chaque gène du génome, une technique qui leur a permis de lier certains gènes à des maladies associées à une formation défectueuse des cils.
Ils se sont ensuite concentrés sur un processus moins étudié : le démontage des cils.
“Ici, nous avons renversé cette technologie antérieure”, a déclaré Breslow, qui est également membre de l’Institut Wu Tsai et du Yale Cancer Center. “Au lieu de demander quels gènes du génome entraînent des défauts dans les cils primaires lorsque nous inhibons leur fonction, nous avons maintenant demandé quels gènes altèrent les cils primaires lorsque nous augmentons leur fonction.”
Pour réaliser ce nouveau type de criblage génétique, les chercheurs ont utilisé CRISPRa (activation CRISPR), une variante de CRISPR qui leur a permis d’augmenter l’activité de chaque gène du génome. L’ampleur de cette expérience, a déclaré Breslow, était techniquement hors de portée jusqu’à récemment.
Grâce à cette technique, les chercheurs ont pu identifier deux gènes, F2R et SARM1, qui entraînaient une perte de cils lorsque leur activité augmentait (lorsqu’ils étaient surexprimés). Ensemble, lorsqu’ils fonctionnent normalement, ces gènes forment une voie clé pour le désassemblage des cils et aident à maintenir une fonction ciliaire normale en régulant l’équilibre de l’assemblage des cils jusqu’au démontage.
Leur deuxième découverte, cependant, était plus fortuite.
Une fois que les chercheurs ont découvert cette voie, ils ont commencé à se demander quel impact sa fonction pourrait avoir sur la physiologie. Ils ont trouvé une réponse possible dans un document de recherche qui a identifié l’ensemble de gènes mutés chez les patients atteints de dysplasie corticale focale, un trouble neurodéveloppemental qui provoque des convulsions. À leur grande surprise, les gènes mutés comprenaient plusieurs des mêmes gènes qui constituaient la voie de désassemblage des cils.
Ce chevauchement signale un rôle clé potentiel que le dysfonctionnement ciliaire pourrait jouer dans la dysplasie corticale focale. Cela souligne également les impacts physiologiques possibles de la voie de désassemblage des cils identifiés par les chercheurs.
“En fin de compte, en manipulant cette voie, nous pourrions développer des traitements qui aideraient à restaurer les cils dans les maladies causées par un démontage excessif des cils, la dysplasie corticale en étant potentiellement un exemple”, a déclaré Breslow.
L’équipe espère poursuivre ses recherches sur le désassemblage des cils et le rôle que joue le dysfonctionnement ciliaire dans la dysplasie corticale focale.
“Nous espérons que de nouvelles informations sur le désassemblage des cils contribueront à accélérer ou à catalyser les prochaines découvertes”, a déclaré Breslow. “Il existe certaines indications selon lesquelles le désassemblage des cils pourrait être modifié dans les maladies neurologiques, comme nous l’avons mentionné dans cet article, mais peut-être aussi dans d’autres conditions, notamment le cancer. C’est quelque chose que nous sommes ravis d’explorer davantage.”
Plus d’informations :
Shane D. Elliott et al, Un écran d’activation CRISPR révèle une voie de désassemblage des cils mutée dans la dysplasie corticale focale, Avancées scientifiques (2025). DOI : 10.1126/sciadv.aeb7238
Fourni par l’Université de Yale
Citation: Pathway fournit de nouvelles informations sur la façon dont les cils à la surface des cellules se décomposent avant la division (29 octobre 2025) récupéré le 29 octobre 2025 sur
Ce document est soumis au droit d’auteur. En dehors de toute utilisation équitable à des fins d’étude ou de recherche privée, aucune partie ne peut être reproduite sans autorisation écrite. Le contenu est fourni à titre informatif uniquement.